Loading...

Struktur dan Kebijakan GCG

KOMITMEN TATA KELOLA PERUSAHAAN

Tata Kelola Perusahaan yang Baik atau Good Corporate Governance (GCG) merupakan prinsip-prinsip yang menjadi dasar atas proses dan mekanisme pengelolaan Perseroan berlandaskan kepatuhan terhadap peraturan dan perundang-undangan yang berlaku. Penerapan GCG dapat menjadi cerminan praktik penerapan etika bisnis.

Perseroan berkomitmen secara penuh untuk menerapkan GCG dengan memastikan telah sesuai dengan kepatuhan peraturan perundang-undangan, yakni Undang-Undang No. 40 Tahun 2007 tentang Perseroan Terbatas beserta seluruh peraturan derivasinya, Peraturan Otoritas Jasa Keuangan (POJK) No. 3/POJK.04/2021 tentang Penyelenggaraan Kegiatan di Bidang Pasar Modal, POJK Nomor 21/POJK.04/2015 tentang Penerapan Pedoman Tata Kelola Perusahaan Terbuka dan Surat Edaran Otoritas Jasa Keuangan (SEOJK) Nomor 32/SEOJK.04/2015 tentang Pedoman Tata Kelola Perusahaan Terbuka.

PRINSIP TATA KELOLA PERUSAHAAN

Dalam implementasi GCG, Perseroan mengadopsi prinsip-prinsip terbaru yang dituangkan dalam Pedoman Umum Governansi Korporat Indonesia (PUG-KI). Perseroan memiliki fokus implementasi GCG terhadap pilar:

  1. Etika (Perilaku Beretika);
  2. Transparansi;
  3. Akuntabilitas; dan
  4. Keberlanjutan.

Nilai ini menandakan sikap progresif Sido Muncul dalam memimpin praktik terbaik GCG.

Dalam menerapkan prinsip-prinsip tersebut, Sido Muncul menjunjung tinggi standar integritas dan tanggung jawab sosial dan lingkungan. Pendekatan ini mempertimbangkan aspek atas efisien dan saling menguntungkan, serta memastikan terciptanya perilaku yang etis dan akuntabilitas. Lebih lanjut, Perseroan membina hubungan yang transparan dan bertanggung jawab dengan seluruh pemangku kepentingan. Hal ini berakar pada keyakinan bahwa pertimbangan etis harus mendorong setiap keputusan dan tindakan.

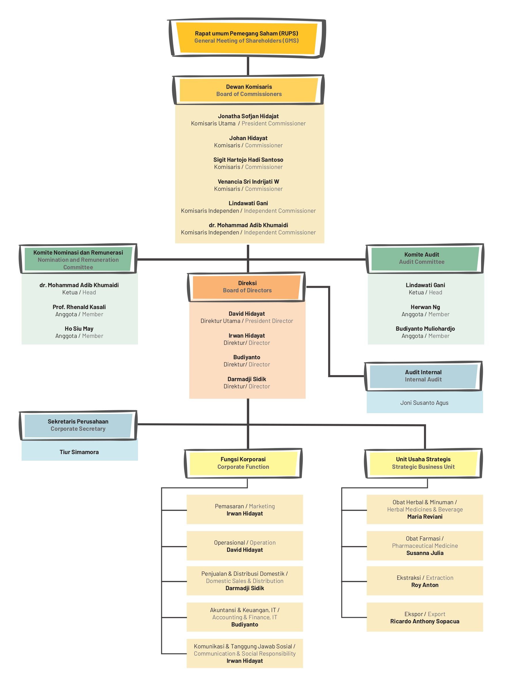
STRUKTUR ORGAN TATA KELOLA PERUSAHAAN

Dalam Undang-Undang No. 40 Tahun 2007 tentang Perseroan Terbatas Bab I mengenai Ketentuan Umum Pasal 1, bahwa Organ Perseroan terdiri dari Pemegang Saham dan Rapat Umum Pemegang Saham, Direksi, serta Dewan Komisaris.

DASAR HUKUM DAN PANDUAN TATA KELOLA PERUSAHAAN
DASAR HUKUM

Dalam implementasi GCG, Perseroan mengacu pada dasar hukum sebagai berikut:

  1. Undang-Undang No. 40 Tahun 2007 tentang Perseroan Terbatas;
  2. Peraturan Otoritas Jasa Keuangan (POJK) Nomor 21/ POJK.04/2015 tentang Penerapan Pedoman Tata Kelola Perusahaan Terbuka;
  3. Surat Edaran Otoritas Jasa Keuangan (SEOJK) Nomor 32/ SEOJK.04/2015 tentang Pedoman Tata Kelola Perusahaan Terbuka.

PANDUAN TATA KELOLA PERUSAHAAN

Perseroan memiliki pedoman dan kebijakan GCG (soft structure GCG) sebagai berikut:

  1. Pedoman Tata Kelola Perusahaan PT Industri Jamu Dan Farmasi Sido Muncul Tbk dan anak Perusahaan yang terdiri dari:
    1. Pedoman dan Kode Etik Perusahaan (Code of Conduct);
    2. Pedoman Dewan Komisaris (BOC Manual);
    3. Pedoman Direksi (BOD Manual);
    4. Kebijakan Anti Suap dan Anti Korupsi;
    5. Sistem Pelaporan Pelanggaran (Whistleblowing System);
  2. Pedoman Pelaksanaan Kerja Komite Audit;
  3. Piagam Audit Internal;
  4. Pedoman Pelaksanaan Kerja Komite Nominasi dan Remunerasi;
  5. Anggaran Dasar Perseroan;
  6. Perjanjian Kerja Bersama (PKB); dan
  7. Standard Operating Procedure (SOP) yang terus dievaluasi dan disempurnakan sejalan dengan perkembangan bisnis Perseroan.

PENILAIAN PENERAPAN TATA KELOLA PERUSAHAN

Di tahun 2024, Perseroan tidak melakukan penilaian atas penerapan GCG di lingkungan Perseroan. Sehingga informasi tersebut tidak disajikan dalam Laporan Tahunan ini.